存量系统首页
|
联开中国
|
数字证书认证中心
|
正在重组
|
存量重组
现量挂牌
计划重组
|
存现项目监测
|
现量项目监测
存量项目监测
行业动态法规
|
地产行业动态
国家政策法规
存量重组程序
|
共享合作通道
|
资本代建通道
并购重组通道
供应链系通道
招贤纳士通道
城市合伙通道
挖角聚才通道
跳槽换岗通道
外快私享通道
共享认证登陆
最新动态:
存小地@2020年度并购重组会节点
存小地@联开中国2020年度并购重组会安排
联政开发@HM0766虎门工业项目
京东竞得东莞凤岗150万平米产业项目楼面707元
存小地@2019年度并购重组会节点
联开联席CEO黄光权谈房地产青铜时代趋势
关于请提供商业房预售许可有关意见的紧急通知
开发互联中国@城市合伙快捷通道
开发互联中国@并购重组快捷通道
开发互联中国@代资代建快捷通道
LK联开中国观察:地产大鳄齐挤粤港澳大湾区
LK联开中国观察:高管拿不到地就地免职
广东:大城市宗地出让禁超20公顷不设封闭小区
惠州惠阳新政:严控产业用地保障项目落地
佛山南海全面实行弹性年期出让和先租后让制度
广东国土厅:批而未供和闲置地将降至100万亩内
长沙将实行住宅用地限房价及竞地价新政
深圳拟租赁新政:拍地需配20%自持租赁住房
东莞土地出让推出新模式先比自持面积再比年限
未用地消化周期超5年江西暂停新增用地审批
惠州出台实施办法规范已出让土地年限延期
南昌新规:11月起买房改房缴1%土地出让金
三旧改造项目不改变用地属性将免收出让金
广州工业地可按先租后弹性年期出让方式供应
南京鼓励利用城市地下空间建设商业文体设施
广东将下放建设项目用地预审和用地报批权
海南禁止商品住宅用地与其他项目捆绑供应
海南分类调控土地停办产权式酒店用地审批
广州市下调城镇土地使用税适用税额水平
国土资源部:继续严控城市新增建设用地规模
河南土地出让变革工业用地实行弹性出让
广州入选土地利用总体规划编制试点今年启动
广州市储备土地办法明确临时使用期限不超2年
两部委明确土储资金使用范围含拆迁补偿费用
粤修订土地利用年度计划优化指标供应结构
第三次全国土地调查实施方案发布明确任务
广州公开协议出让土地不低于基准地价的70%
广东省印发三旧实施意见供地可协议出让
广东围填海活动须纳入土地利用总体规划
三联合体联手共同竞得惠州金山湖综合用地
福州市成功出让4幅总面积255亩用地
东莞出台新型产业用地(M0)管理暂行办法
北京再现两宗限房价地流标 年内流标达6宗
2018.7月土地市场在供需两端双向回落
浙江嘉兴2018年计划供地量同比增加52%
全国300城前七月土地出让金同比增约23%
广州工业用地利用效率普遍提高50%以上
开发互联中国@代资代建快捷通道
开发互联中国@代资代建快捷通道
共享开发中国@挖角聚才快捷通道
共享开发中国@城市合伙快捷通道
开发互联中国@共享开发-区域片招贤纳士
开发互联中国@主营各业务-全国战略合作
存量用地转让系统转让程序
共享开发@开小差存小地 @开发互联中国 监督官服:400-631-2006
LK联开中国观察:高管拿不到地就地免职
LK联开中国观察:地产大鳄齐挤粤港澳大湾区
LK联开中国视点:三旧成为土地市场有效补充
存小地@存量系统
正在重组
00152
宗
计划重组
00487
宗
结果公示
00017
宗
开小差@开发系统
并购重组
:
0 费用
配对模式
:
AI智能
配对速度
:
18分钟
并购速度
:
33小时
开发商数
:
3861家
年代资额
:
130亿
代资年费
:
18.0%
开发速度
:
150%
供应商数
:
9869家
商会协会
:
2878家
资本代建快捷通道
并购重组快捷通道
供链招标快捷通道
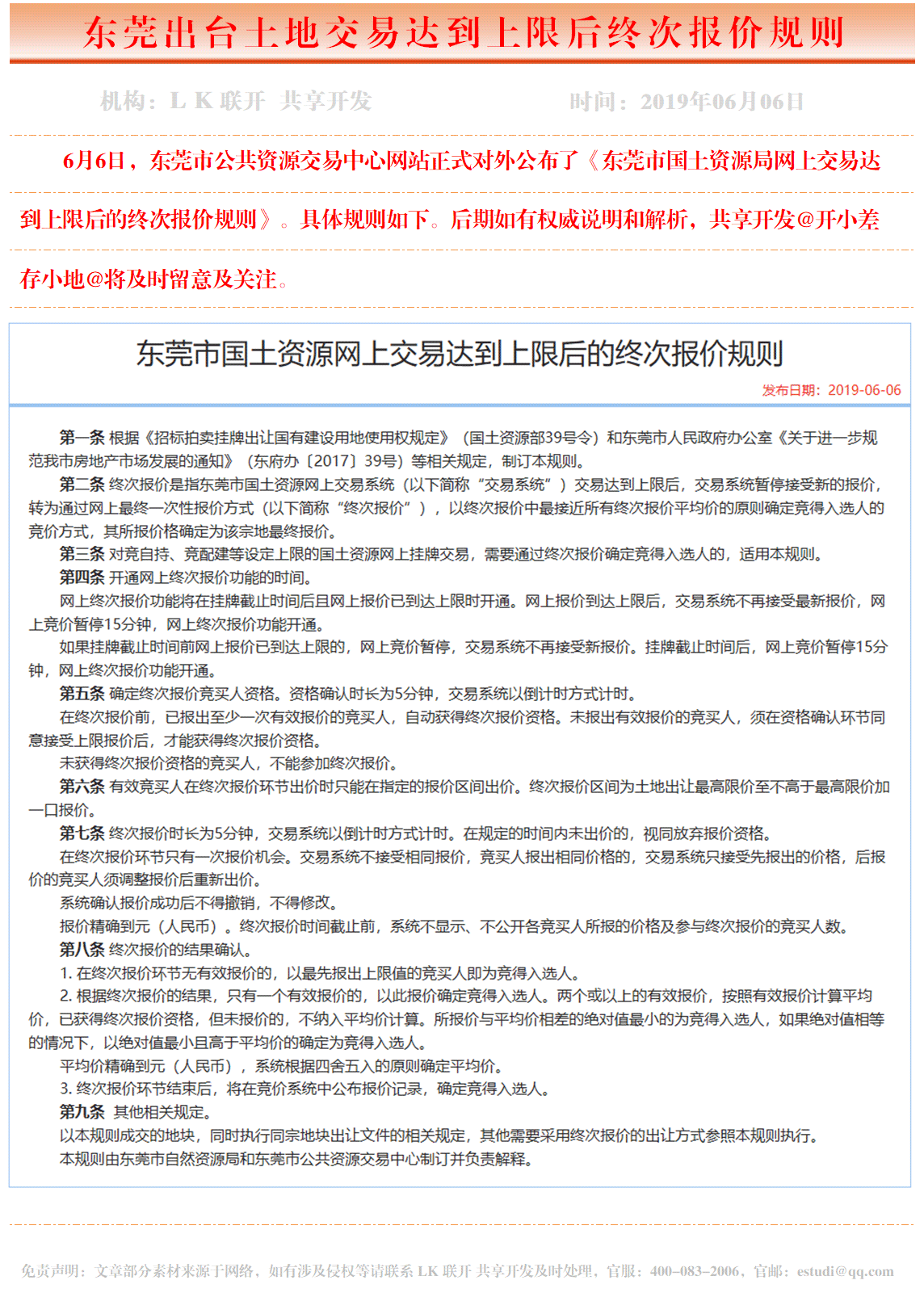
东莞出台土地交易达到上限后终次报价规则
分 享
浏览:4.61万
分享:0.21万
更 多>>
上一条:汇景地产赴港上市 为东莞第二家上市房企
下一条:万达取得成都16万平米商业项目 楼面价860元
资本代建申请
并购重组申请
投资拓展申请
推荐合作申请
尽职调查申请
资本合作申请
对接报名申请
纯报建式申请
全程开发申请
供链招标申请
分程开发申请
供应入驻申请
城市合伙快捷通道
挖角聚才快捷通道
跳槽换岗快捷通道
外快私享快捷通道
资本代建快捷通道
并购重组快捷通道
供链招标快捷通道
城市合伙快捷通道
挖角聚才快捷通道
跳槽换岗快捷通道
外快私享快捷通道
招贤纳士快捷通道
单位:
姓名:
手机:
邮箱:
正文:
编码:
Copyright @存小地-联开中国
粤ICP备18010157号
粤公网安备 44190002001765号
全国官服:400-083-2006
监督官服:400-631-2006
全国官邮:
estudi@qq.com
存小地声明
|
联系联开中国